欢迎访问朗赛德五金工具官方网站!
中文
English
开云(中国)
开云·体育
开云·体育
文化理念
组织架构
联系我们
开云(中国)
硬质合金刀具
金刚石PCD/CBN刀具
天然钻石MCD刀具
刀柄刀盘
丝锥
磨头系列(工厂生产)
合金圆棒(工厂生产)
复合片
开云·体育
企业新闻
行业资讯
展示信息
开云(中国)
荣誉证书
公司资质
工厂一览
产品实拍(自己拍的)
人才招聘
在线留言
联系我们
新闻类别
企业新闻
行业资讯
展示信息
新闻动态
-
企业新闻
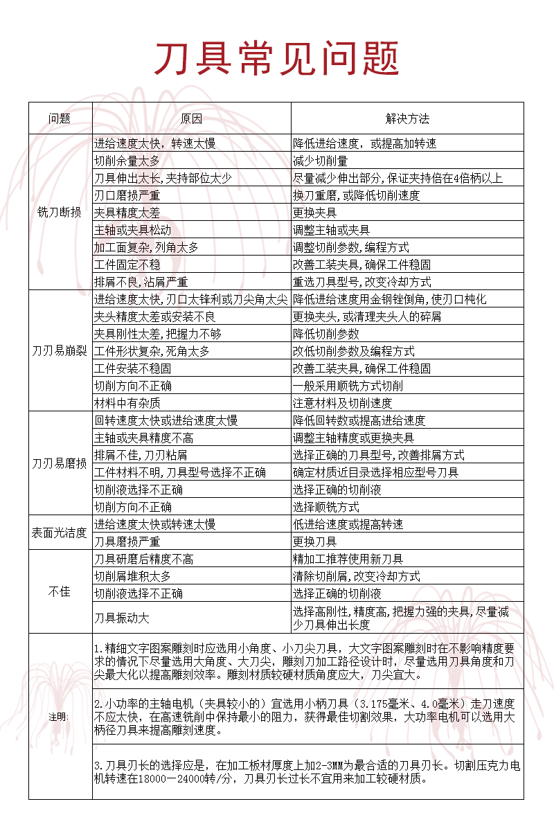
刀具常见问题
本文共分
1
页
友情链接:
硬质合金刀具/焊接刀具
金刚石PCD刀具
天然钻石MCD刀具
高光刀盘/BT/SHK刀柄
挤压丝锥/切削丝锥
设备/尖刀/标准刀具
阿里巴巴
关于我们
开云(中国)
开云·体育
工厂一览
联系我们
企业简介
企业文化
营销网络
组织架构
硬质合金刀具
金刚石PCD/CBN刀具
天然钻石MCD刀具
刀柄刀盘
丝锥
磨头系列(工厂生产)
合金圆棒(工厂生产)
复合片
企业新闻
行业资讯
展示信息
公司资质
工厂一览
产品实拍(自己拍的)
联系我们
在线留言
全国电话:0769-85846888 传真:0769-85846777 邮箱:lsd@lsddj.com
版权所有:开云·体育 网站备案:
粤ICP备16117888号
在线客服
业务咨询:
业务咨询:
星空体育·(StarSky Sports)官方网站
|
世界杯网页版
|
万象城网页版
|
火狐官方网站
|
半岛平台
|
乐鱼app官方在线入口
|
LEYU.COM
|
星空官方网站
|
HTH平台
|